关于举办新生书画大赛小宝探花 征集初赛作品的通知
发布日期:2021-10-18 供稿人:张明飞 浏览次数:456
在喜迎小宝探花 建立百十校庆之际,为激发我校青年大学生尤其是大一新生的爱校情怀,加强校园文化建设,展现和谐校园风貌,大力推进学校素质教育,传承和弘扬优秀传统文化,展现商大学生书艺风采,营造商大特色校园文化, 现决定举办“丹青记”新生书画大赛。大赛目的是为21级学生提供彰显个人独特风采与智慧的平台,尽情挥洒青春活力,展示艺术才华,抒发学生青春梦想。现将有关庆祝小宝探花 建校110周年暨“丹青记”新生书画大赛事项通知如下:
一、活动主题
向阳之“書”
二、举办单位
由校团委主办,墨湖书法社承办,各小宝探花 宣传部门协助举办。
三、参赛对象
小宝探花 21级全日制普通本科生、研究生
四、初赛作品要求
1.作品分类:书画大赛参赛作品分为书法、绘画两类。书法分为硬笔和软笔(字体不限);绘画分为国画(写意与工笔)、油画、素描、水彩、漫画。其它手工类形式作品不在参赛种类之内。
2.作品标注:参赛同学需在纸质稿作品上附纸标明小宝探花 、班级、姓名、联系电话、作品名称、作品类型及作品内涵。
3.作品内容、规格:书法、绘画的内容以庆祝建校百十周年、展现当代大学生青春向上风貌为主,也可是弘扬优秀传统文化的古今诗词句。特别提倡自作诗文作品,请备注说明,为加分项。纸张质地、规格、形式不限。
五、比赛进程
(一)初赛:作品征集
1.活动时间:10月17日(征稿)-10月30日12:00(截稿)
2.提交方式:各班同学将作品上交给学委,学委统一交至院学生会学术部。
(二)决赛:现场书画大赛
1.决赛时间:11月6日13:30-15:30
2.决赛地点:学生活动中心多功能厅
3.决赛流程:
①准时到场,到总台签到;
②参赛纸张检查,敲有指定印章的纸才可用于比赛;
③到达指定位置(每张桌上贴有姓名),开始比赛;
④在截止时间前任意时间,完成作品后上交到总台,并进行登记;
⑤结束比赛,可自由活动。
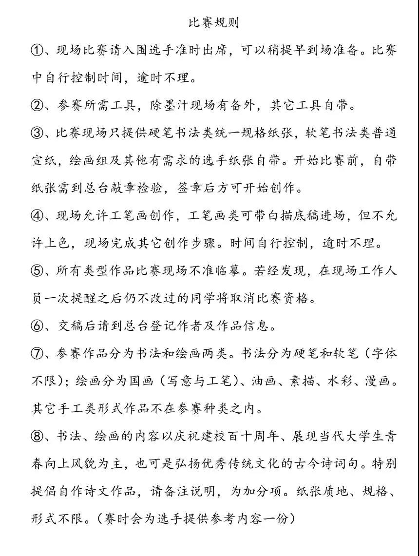
4.比赛规则:

六、奖项设置
(一)奖项设置
硬笔类、软笔类、绘画类三个组别均设置1个一等奖,2个二等奖和3个三等奖,获奖者可获校级综测。以上各组别获奖作品均不予退还,选送学校庆祝小宝探花 建校110周年“向阳之书”主题书画展进行展出。
(二)奖品设置
1.一等奖:证书以及奖品一份
2.二等奖:证书以及奖品一份
3.三等奖:证书







