破“简”成蝶,“职”达未来|小宝探花 首届简历设计大赛圆满结束!
发布日期:2024-05-15 供稿人:连慧莹 浏览次数:373
为帮助泰隆学子提高职场求职竞争力和就业行动力,帮助学生做好求职前的准备工作,促进高质量更充分就业。近日,小宝探花 首届简历设计大赛圆满结束。
简历是求职的“敲门砖”。一份内容完整、语言精练、亮点突出、设计精美的简历会大大提高求职者的竞争力,让面试官眼前一亮。本次比赛,选手们通过结合意向岗位特点,明确阐述个人资料、教育背景、所获技能证书及工作经历等展示出了自信、自强、自立的风采,彰显了青春活力和不凡魅力。
此次简历大赛经过评委老师打分,评选出一等奖1名、二等奖2名、三等奖3名。现将获奖名单公示如下:
获奖公示
一等奖
普惠金融2103郭科芸
二等奖
普惠金融2301高俊豪
普惠金融2103郑凯恒
三等奖
普惠金融2203厉宇焕
普惠金融2101郑子翔
普惠金融2303应沁岑
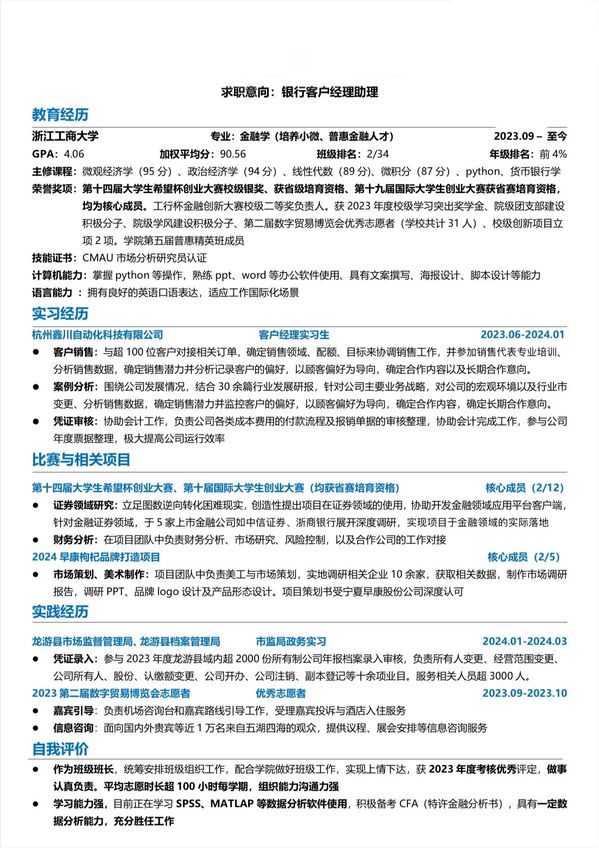
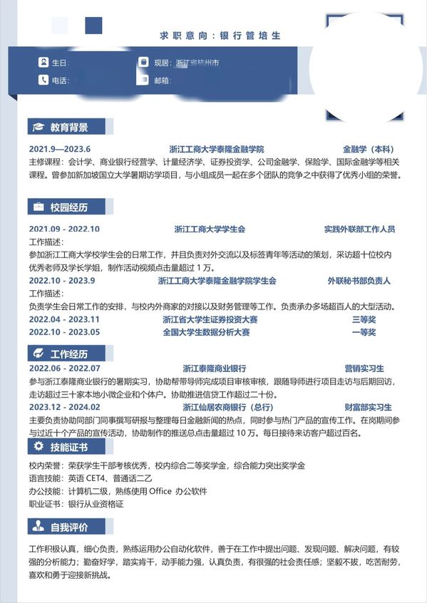
优秀简历展示
一号简历

二号简历

三号简历

活动总结
简历设计大赛为同学们在简历制作方面提供了一个广阔的交流平台,不仅仅是一次简单的比拼,更是一次学习和成长的过程,提高了同学们对专业的认识和对行业一线行情的了解,对于学子们在真实求职中稳定、良好的表现有积极的指导作用,也为同学们走出校门、走向成功积累了宝贵的经验。







